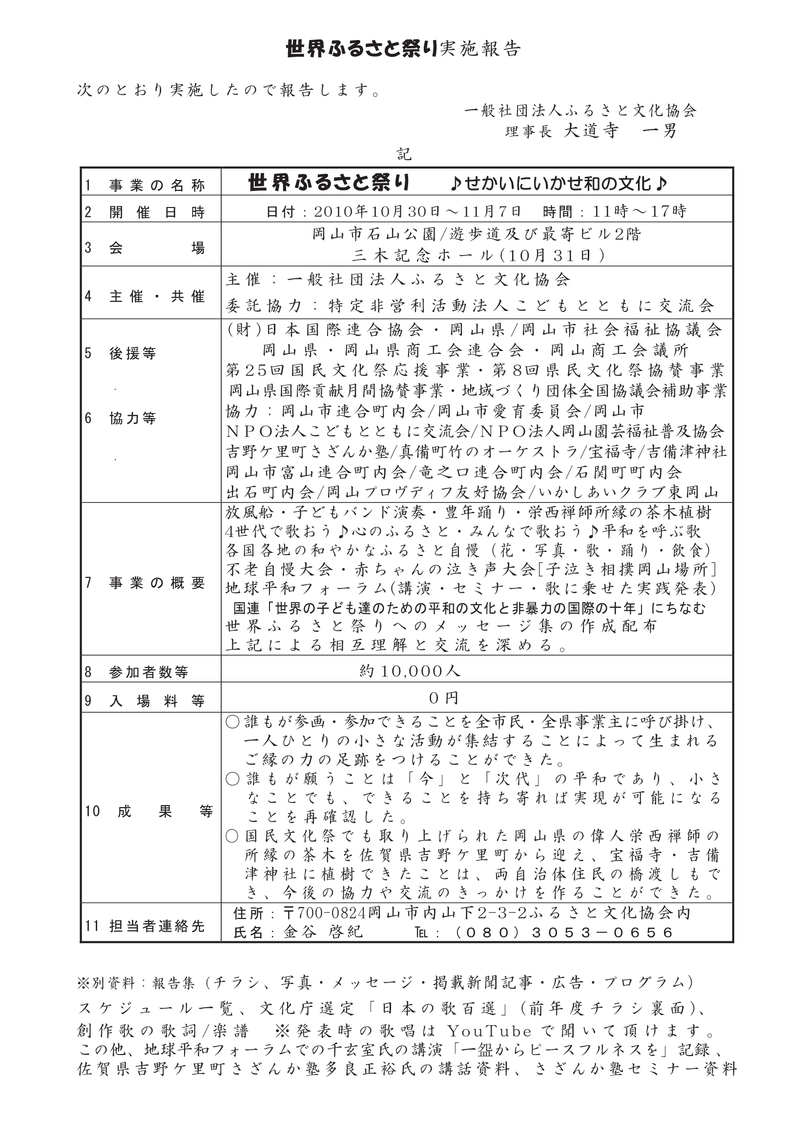
世界ふるさと祭り (第 25 回国民文化祭岡山大会応援事業)
第25 回国民文化祭岡山大会の応援事業として、アインシュタイン博士から世界の平和憲法を樹立するリーダーになることを委ねられた湯川博士。博士から委ねられた妻スミさんの生誕100年を期して、世代を超えて文化で交わる祭りを企画しました。
世界ふるさと祭りと称して国連が提唱する「世界の子どもたちのための平和の文化と非暴力の国債の10 年」の最終年であることと、これで終わらせずに永遠に求め続け実現するものであることを知らせました。
当会は、ふるさと文化協会の全面的な下支えをし、たくさんの県民市民の皆さんとともに県下最大最長の応援事業を遂行しました。その記録をまとめていますので、ご覧ください。


世界ふるさと祭り 報告集

千玄室氏【一碗からピースフルネスを】 講演記録
日本国連協会会長の千 玄室氏が、趣旨にご賛同くださり無報酬で交通費もご辞退されてご講演くださいました。87歳、1時間を超える立ちっぱなしのお話でしたが、休憩もなく終始凛としておられました。
多良正裕氏【栄西さんがまいた種】
多良氏は、栄西禅師のふるさと岡山での発表を喜んでくださり、すべて無償でご出場くださいました。
創作歌「夢里帰り」
オープニングで岡山生まれの竹久夢二と内田百閒のエピソードを織り込んだ平和を願う歌を唱和しました。
動画https://www.youtube.com/watch?v=2F0V4Qsu9tYhttps://www.youtube.com/watch?v=MQDWSlDGSXg